
Electronica: Bluetooth 5.0 Long Range module in 8x8x1mm SIP
RF module firm Insight SiP has announced what it believes to be the first fully Bluetooth 5.0 Long Range compliant RF module in a miniature package at Electronica. It measures 8 x 8 x 1mm.
2018-11-14
RISC-V Foundation sets up in China
The RISC-V Foundation has set up a China Advisory Committee to accelerate the RISC-V ecosystem in China.
2018-11-12
Electronica: Bluetooth 5 energy harvesting switch
ZF Switches and Sensors, and On Semi, have teamed up to demonstrate a Bluetooth 5 LE switch powered by the mechanical action of the rocker.
2018-11-10
Electronica: Automotive power modules from On Semi
At Electronica next week, On Semi will be aiming at on-board electric vehicle charging with power modules.
2018-11-09
GNSS timer for 5G
In February, u-blox intends to sample a GNSS timer that meets the timing synchronization requirements in 5G mobile networks.
2018-11-06
Samsung to compensate chip workers for chemical illnesses
Samsung has agreed to compensate workers with payouts of up to £100,000 for diseases and death caused by the chemicals used in fabs.
2018-11-05
Bosch improves accelerometer-gyro chips for phones
Bosch Sensortec has launched a family of mems inertial measuremnt units (IMUs), aimed at phones, with Android compliance, an I3CSM interface, and support for sensor synchronisation.
2018-11-01
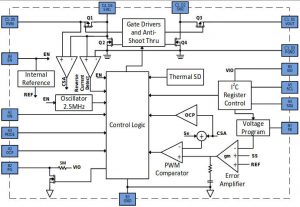
Buck and boost chip converts 2A up and down for phones
Diodes is aiming at phones, tablets, and other battery-operated consumer devices with a synchronous buck/boost dc-dc converter with integrated high-side and low-side 25mΩ H-bridge mosfets.
2018-10-29
Blockchain tackles fog
Leti’s sensiNact IoT middleware will be the core of a platform under development in an EU-Korean project that will empower decentralised AI applications at the edge.
2018-10-27